Sistema de Administración ASGA
Flujo de recaudo de ASGA

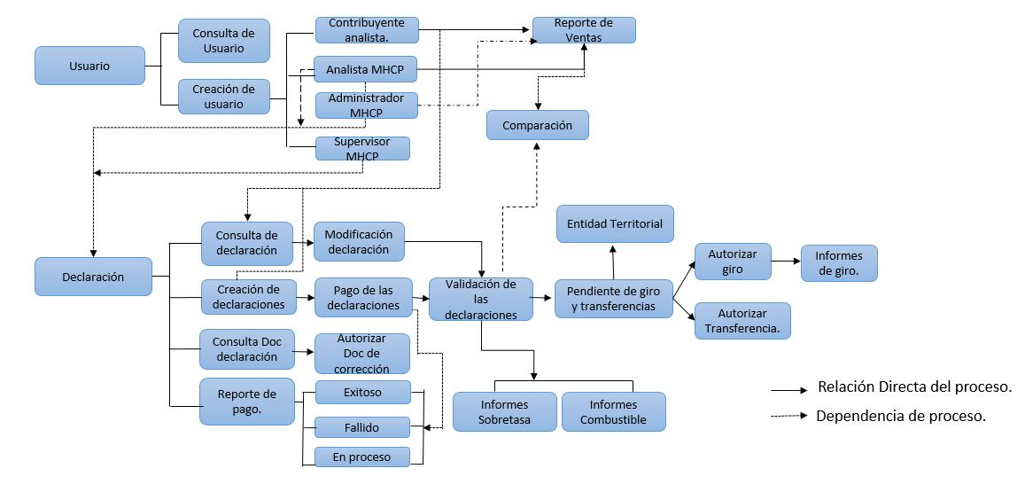
Flujo de procesos de ASGA

ASGA
Horario de Soporte - ASGA

Correo
Lunes a viernes de 8 am a 12:00 pm de 2:00 pm a 5:00 PM
Correo: admasga@minhacienda.gov.co
Correo: admasga@minhacienda.gov.co
Horario de ingreso a la aplicación ASGA
6:00 AM a 12:30 PM 1:00 PM a 11:00 PM
Manuales, Guías y Formatos










